April break was last week, the robotics team did a lot of practice over the week and Jonas is hopefully well experienced in piloting JONA now.
Of course, we will continue to practice, but hopefully we should be pretty good for the competition now.

All of our documentation is due on April 26, so this week we’ve been extremely busy writing it. I wrote a bunch of stuff a while ago, so we haven’t actually needed to write everything this week. But still, we did end up writing quite a bit.
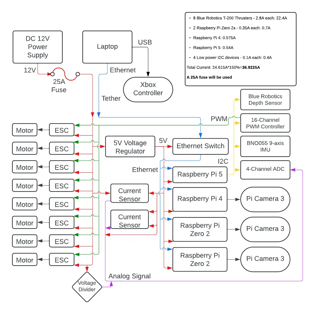
I also made an SID for JONA, which introduced me to the webapp LucidChart. It’s…. fine, but there are a few things that I find annoying about it.
